Dalam bidang penyelidikan anti-penuaan, Nicotinamide Riboside (NR), pelopor nadnad, mendapat perhatian yang ketara daripada komuniti saintifik. Pada September 2023, paten ciptaan negara (paten No.: 202311230678.4) atas permohonan NR dalam melambatkan penuaan secara rasminya diterbitkan. Paten ini, bersama-sama disiapkan oleh beberapa institusi penyelidikan domestik, secara sistematik menunjukkan potensi NR dalam meningkatkan fungsi mitokondrium dan melambatkan penuaan selular dan tisu berdasarkan biologi asas dan pelbagai model penuaan pramatang. Penyelidikan ini merangkumi pelbagai dimensi, dari tahap selular ke tahap organ, memberikan sokongan teknikal penting untuk penggunaan NR.

Penyelidikan paten menunjukkan bahawa NR boleh meningkatkan status mitokondrium dan meningkatkan aktiviti sel dalam pelbagai model sel penuaan pramatang. Dalam model sel stem sindrom Cockayne (CS hMSCs), NR ketara mengurangkan bahagian sel-sel positif SA-β-gal, petanda tipikal penuaan selular. Di samping itu, dalam sel-sel endothelial arteri manusia (hAECs), NR meningkat kapasiti pembaharuan diri sel-sel tersebut. Data ini menyokong peranan positif NR dalam mengekalkan fungsi selular dan melambatkan penuaan, terutamanya dalam mengawal metabolisme tenaga dan pembaharuan sel, menunjukkan kesan yang stabil.

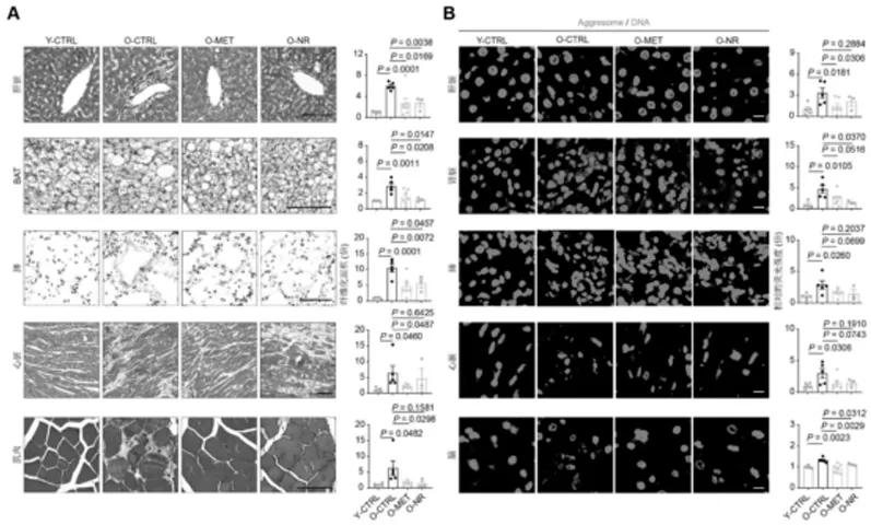
Di luar manfaat selular, NR (Nicotinamide Riboside) menunjukkan keupayaan anti-penuaan yang ketara di pelbagai organ dan tisu. Penggunaan jangka panjang NR telah ditunjukkan dalam model haiwan untuk melambatkan proses fibrosis dalam pelbagai organ, termasuk lemak coklat, jantung, otot, paru-paru, dan hati. Di samping itu, kesan berikut telah diperhatikan: pengurangan agregasi agregat protein (agresif) di otak, jantung, paru-paru, hati, dan tisu buah pinggang; penurunan saiz titisan lipid dalam lemak coklat; Pengurangan kawasan glomerular dan alveolar; Mengurangkan ketebalan dinding vaskular; Mengurangkan penyusupan sel keradangan di hati; downregulation ekspresi sitokin keradangan; Dan mengurangkan keradangan kronik dalam pelbagai organ. Penemuan ini menunjukkan bahawa NR memainkan peranan dalam pelbagai laluan yang berkaitan dengan penuaan dan boleh, sedikit sebanyak, melambatkan perubahan degeneratif dalam tisu dan organ.

Analisis bioinformatik seterusnya telah mendedahkan perubahan ekspresi gen pembezaan di peringkat tisu induced oleh NR. Data menunjukkan bahawa tisu-tisu seperti tisu adipose putih (WAT), saluran darah dan jantung adalah lebih responsif kepada rawatan NR, dengan lebih daripada 18% gen berkaitan dengan penuaan yang diterbalikkan di bawah campur tangan NR. Terutamanya, NR ketara downregulated pelbagai faktor transkripsi yang berkaitan dengan keradangan dan tindak balas imun (seperti Cebpb, Rela, Stat2), sekali gus menghalang tindak balas keradangan kronik di peringkat peraturan gen. Mekanisme pengawalseliaan ini bukan sahaja meningkatkan kestabilan NR dalam campur tangan penuaan tetapi juga menunjukkan ciri-ciri penyasaran tisu sebagai kaedah campur tangan.

Tidak seperti beberapa sebatian anti-penuaan, penggunaan jangka panjang NR dalam model haiwan tidak menunjukkan kesan sampingan yang ketara. Kajian menunjukkan bahawa mekanisme penyasaran tisu dan pengawalseliaan NR agak jelas, dengan risiko kesan sampingan yang terkawal, meletakkan asas yang kukuh untuk aplikasinya dalam makanan berfungsi, suplemen pemakanan, dan bahan mentah perubatan. Bontai Bioengineering (Shenzhen) co., Ltd., sebagai salah satu syarikat domestik awal untuk melibatkan diri dalam bahan prekursor NAD⁺, telah mengumpulkan pengalaman yang luas dalam pengeluaran dan pengoptimuman teknikal bahan mentah NRAls. MerekaNicotinamide riboside pukalProduk bahan mentah mempunyai ketulenan tinggi, kekotoran rendah, dan spesifikasi disesuaikan, memenuhi pelbagai keperluan dari makanan tambahan untuk tujuan penyelidikan. Dengan pendedahan secara beransur-ansur lebih banyak teknologi paten NR dan peningkatan teknikal oleh syarikat bahan mentah hulu dalam rantaian industri, kematangan teknologi NR semakin meningkat, dan peranannya dalam campur tangan kesihatan manusia dijangka menjadi lebih jelas dan lebih jelas.

Sebagai pelopor utama dalam laluan metabolik NAD⁺, NR telah beralih dari penyelidikan asas kepada perlindungan paten, menunjukkan potensi anti-penuaan mengambilkira ciri pelbagai pada tahap tisu dan gen. Didorong oleh kedua-dua penyelidikan saintifik dan industri, aplikasinya dalam bidang penuaan yang sihat secara beransur-ansur bergerak ke arah pengesahan klinikal dan pembangunan produk sebenar. Bagi individu yang prihatin dengan kesihatan selular, fungsi tisu, dan kawalan keradangan kronik, NR dijangka menjadi pilihan intervensi pemakanan yang lebih standard dan disokong secara saintifik pada masa akan datang.