Dalam alam microbiome usus, Akkermansia muciniphila (Akk bakteria pendek) telah lama diraikan sebagai probiotik "star." Walau bagaimanapun, satu kajian baru-baru ini oleh pasukan penyelidikan dari universiti Tsinghua, yang diterbitkan dalam mikrobiologi alam semula jadi, telah menyampaikan "pembalikan peranan" yang menakjubkan untuk "penjaga usus" yang disebut ini-mendedahkan bahawa di bawah keadaan imun tertentu, bakteria Akk yang seolah-olah tidak berbahaya boleh berubah menjadi patogen yang bersubahat, secara terselindung memburukkan lagi peningkatan jangkitan usus. Bagaimana drama "double agent" ini terungkap di dunia mikrob?

Nama Akkermansia muciniphila-atau "Akk bacteria" untuk pendek-sudah petunjuk pada strategi survival yang unik: "mucin-loving ini" mikrob bergantung terutamanya pada mucin, komponen utama lapisan lendir usus, sebagai sumber makanannya. Jauh dari gangguan usus, "pemakan lendir" ini bertindak sebagai penjaga usus khusus, memainkan pelbagai peranan penting dalam mengekalkan kesihatan pencernaan:
Dengan memecahkan mucin, Akk bakteria terus merangsang sel epitelium usus untuk membaiki diri dan merembes lebih banyak lendir, secara aktif membina semula dan mengekalkan penghalang mukosa usus yang optimum-lapisan pelindung yang melindungi usus daripada penceroboh berbahaya.
Melalui metabolisme mucin, ia menghasilkan hasil sampingan yang bermanfaat seperti butyrate, asid lemak rantaian pendek yang berfungsi sebagai sumber tenaga langsung untuk sel-sel usus. Metabolit ini juga membantu mengawal metabolisme tenaga badan, menghubungkan kesihatan usus kepada kecekapan metabolik keseluruhan.
Akk bakteria berkomunikasi secara langsung dengan sel-sel imun, penalaan halus keamatan tindak balas keradangan. Interaksi ini memastikan keseimbangan yang halus dalam sistem imun tempatan usus, menghalang keradangan berlebihan dan pengabaian imun.
Dengan menguatkan halangan lendir fizikal, bakteria Akk mencipta perisai yang kuat yang menghalang toksin dan patogen daripada menembusi lapisan usus dan memasuki aliran darah, meningkatkan pertahanan pertama usus.
Peranan pelbagai fungsi ini-menyuburkan lapisan lendir, membaiki usus, mengawal imuniti, dan menyokong metabolisme-telah mengukuhkan status lama Akk bakteria sebagai "probiotik bintang" dan simbol ikonik kesihatan usus.
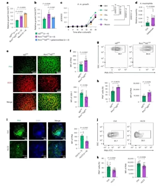
Cerita ini mengambil satu pusingan dramatik apabila penyelidik diperhatikan jangkitan usus yang luar biasa teruk dalam model kekurangan sel-sel imun ILC3-paradoks yang terbongkar sisi gelap yang tersembunyi Akk bakteria.
Dalam usus yang sihat, sel-sel imun ILC3 bertindak sebagai "pengawal peronda usus," secara berterusan secreting cytokine IL-22. Molekul ini bertindak seperti salutan pelindung untuk sel epitelium usus, melaksanakan dua fungsi utama:
· A. Pengukuhan halangan fizikal: dengan meningkatkan fucosylation, ia mewujudkan permukaan mukosa licin yang secara langsung menghalang bakteria patogen daripada mematuhi lapisan usus.
· B. Kawalan metabolik: ia tepat mengawal tahap galactosylation, mengehadkan sumber karbon yang tersedia untuk pertumbuhan bakteria Akk yang berlebihan-menjaga populasi mereka dalam semakan.
Tanpa sel-sel ILC3, sistem halus ditala ini runtuh, mencetuskan lata berbahaya:
1. Percambahan yang tidak terkawal: Galactosylation dalam lonjakan sel usus, menyediakan bakteria Akk dengan "bufet tanpa had" nutrien. Ini menyebabkan penduduk mereka meletup pesat.
2. Pengeluaran metabolit toksik: bakteria Akk yang terlalu banyak mula membanjiri usus dengan succinate, asid lemak rantaian pendek yang menjadi berbahaya pada tahap yang tinggi:
· A. Perubahan Microenvironment: ia merendahkan pH usus, mewujudkan persekitaran yang sesuai untuk patogen seperti rodentium pengeluar untuk digembar dan membiak.
· B. Pengaktifan patogen: Succinate terus beralih pada gen patogenik, termasuk faktor-faktor virulence Tir (adhesin) dan Ler (pengatur pulau pathogenicity). Ini meningkatkan keupayaan patogens' untuk berpegang kepada sel-sel usus dan merembes toksin.
Ini "niat baik gSalah satu "rantaian tindak balas mengubah Akk bakteria dari pelindung usus menjadi subahat senyap patogen, pesat menguatkan keterukan jangkitan dan risiko.
Kajian ini umum buat pertama kalinya mekanisme rumit yang mengawal keseimbangan dinamik antara sistem imun tuan rumah dan microbiota usus-tarian halus yang menentukan sama ada bakteria bertindak sebagai sekutu atau musuh.
Sel-sel imun ILC3 → merembes IL-22 cytokine → menghalang galactosylation sel usus → menyekat pertumbuhan bakteria Akk berlebihan → mengekalkan kestabilan lapisan mukosa
Kekurangan ILC3 → tidak mencukupi IL-22 → galactosylation yang tidak terkawal → pembiakan bakteria Akk letupan → rembesan succinate berlebihan → peningkatan patogen virulence
Penemuan ini shatters kepercayaan konvensional yang "probiotics universal beneficial", membuktikan bahawa peranan mikrob yang bergantung sepenuhnya pada konteks imun tuan rumah tersebut. Seperti spesies dalam sesebuah ekosistem, tidak dikawal selia penguasaan terikan bakteria yang tunggal-walaupun "beneficial yang" satu-boleh hujung skala, mengganggu homeostasis keseluruhan usus itu.

ILC3s mengawal Glycosylation usus untuk menyekat Akk bakteria percambahan
Penyelidikan ini tidak mengurangkan potensi probiotik Akk bakteria tetapi berfungsi sebagai peringatan penting: kesihatan usus benar terletak pada memahami sifat bergantung konteks sekutu mikrob kami. Berikut adalah apa yang dimaksudkan untuk menguruskan kesihatan usus:
Mengekalkan fungsi normal sel imun seperti ILC3-which menghasilkan cytokine pelindung IL-22-may menjadi lebih kritikal daripada sekadar menambah probiotik. Sistem imun yang mantap bertindak sebagai "conductor dalam" microbiota usus, memastikan bakteria yang bermanfaat seperti Akk tinggal dalam peranan perlindungan mereka dan bukannya beralih kepada keadaan berbahaya.
Bakteria usus tidak beroperasi dalam vakum-kesannya bergantung kepada persekitaran imun yang unik. Penilaian rutin penanda imun (contohnya, tahap IL-22) bersama-sama dengan profil microbiome boleh membantu menyesuaikan campur tangan: apa yang meningkatkan kesihatan usus untuk satu orang mungkin backfire seseorang dengan disfungsi imun.
Kesihatan usus adalah kerjasama tiga pihak antara sel-sel imun, sel-sel epitelium usus dan microbiota. Gangguan dalam mana-mana komponen-sama ada berenang dalam aktiviti ILC3, halangan mukosa yang lemah, atau overgrowth bakteria yang tidak diperiksa-boleh mencetuskan isu-isu melata. Memupuk ekosistem halus ini memerlukan pendekatan holistik, bukan hanya mensasarkan mikrob tunggal.
Seperti yang kita memikirkan semula "probiotik dwi-natured" iaitu bakteria Akk, pelajaran itu jelas: kesihatan usus benar bermula dengan menghormati kerumitan ekosistem dalaman ini. Daripada mengejar penyelesaian "satu saiz-sesuai-semua", keutamaan ketahanan imun-keupayaan badan sendiri untuk mengawal interaksi mikrob-mungkin menjadi kunci untuk memupuk kewujudan bersama harmoni antara sel-sel kita dan rakan-rakan mikrob mereka.
Bagaimanakah microbiome usus anda bercakap dengan sistem imun anda?Ikut bidang semulajadi, profesionalBahan-bahan sokongan imunPengilang, untuk penyelidikan kesihatan usus terkini dan menyertai kami dalam membongkar misteri microbiome manusia!