Pengaktifan abnormal SASP (Senescence-Associated Secretory Phenotype) membawa kepada pengumpulan sel-sel senescent dalam badan, dan sel senescent sebagai pemungut adalah pendekatan utama untuk menangani isu ini. Kebanyakan sel senescent sebagai pemungut kini jatuh ke dalam kategori farmaseutikal dan sukar untuk terus memohon kepada pembangunan produk penjagaan kulit; Sebaliknya, beberapa pemungut yang berasal dari tumbuhan, terima kasih kepada sifat-sifat semulajadi mereka, mempunyai prospek terjemahan yang sangat dijangka dalam bidang kecantikan-dan fisetin adalah komponen wakil di kalangan mereka.

Fisetin adalah sebatian flavonoid semulajadi yang terdapat secara meluas dalam buah-buahan dan sayur-sayuran yang boleh dimakan seperti strawberi dan epal. Dalam kebelakangan ini, potensinya sebagai senolytic (senescent cell scavenger) telah menarik perhatian meluas dalam komuniti akademik-ia boleh mengawal laluan isyarat termasuk PI3K/AKT/mTOR, wnt/β-catenin, NF-κB dan TRAIL/TRAIL-R, sekali gus mengenakan pelbagai kesan seperti anti-radang, aktiviti antioksidan, menghalang angiogenesis, dan menggalakkan peremajaan kulit.
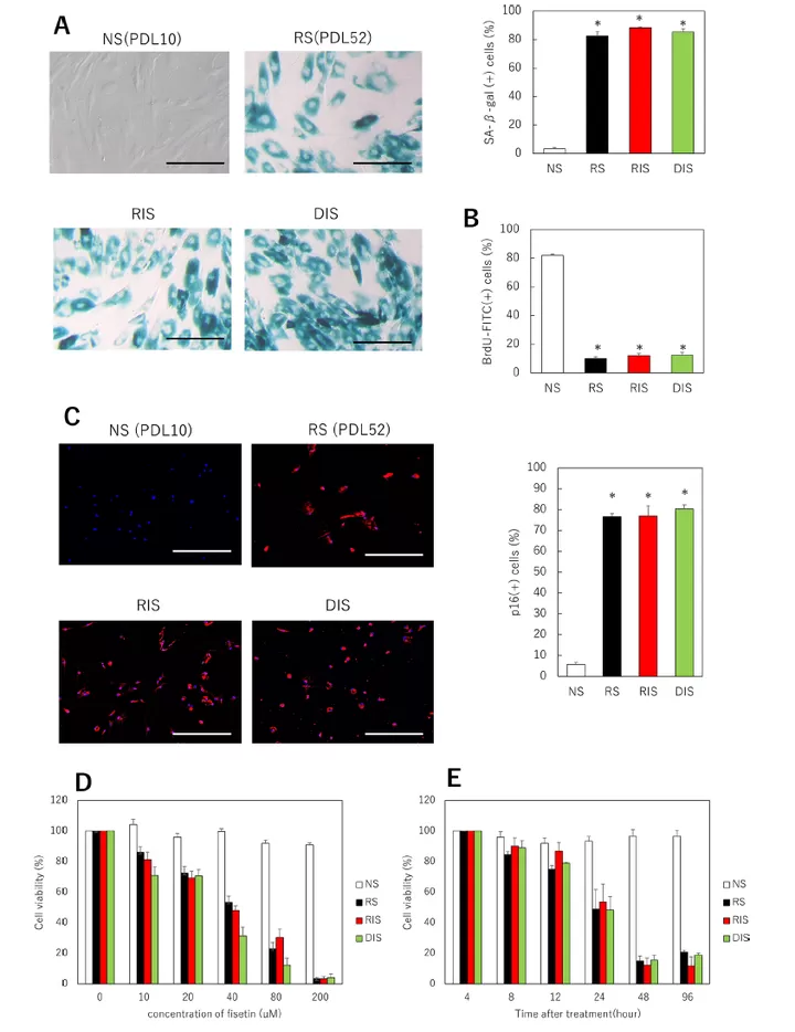
Untuk mengesahkan kesan fisetin, pasukan penyelidikan ditubuhkan model senescence selular yang berbeza melalui tiga kaedah: induksi dadah, rawatan sinaran dan mereplikasi senescence. Sel-sel model ini semua mempamerkan ciri-ciri senescent tipikal: pewarnaan SA-β-gal positif, penurunan penyerapan BrdU, keupayaan bahagian sel terjejas, dan peningkatan yang ketara dalam perkadaran sel-sel yang positif untuk penanda senescence p16ink4a-all yang mengesahkan penubuhan model senescence yang berjaya.

Seterusnya, pasukan penyelidikan merawat sel-sel senescent dan tiga jenis sel senescent yang disebutkan di atas secara berasingan dengan fisetin, dan hasilnya menunjukkan:
Kadar survival sel-sel senescent kekal di atas 90% pada semua dos fisetin, dengan tiada kesan yang ketara terhadap daya maju mereka;
Sebaliknya, daya maju sel-sel senescent menurun dengan ketara, dan tahap cytokines keradangan dan matriks yang berkaitan dengan kemusnahan mereka dirembeskan (termasuk IL-1α, IL-6, MMP3 dan MMP9) telah dikurangkan dengan ketara;
Dari perspektif mekanisme apoptotik, selepas rawatan fisetin, tahap protein yang berkaitan dengan apoptosis (seperti caspase-3, caspase-8, dan caspase-9) dalam sel-sel senescent meningkat dengan ketara, bilangan sel-sel SA-β-gal-positif menurun, dan ungkapan senescence-berkaitan protein (seperti p16 dan p53) adalah juga terutamanya downregulated.
Keputusan ini sepenuhnya mengesahkan bahawa fisetin mampu menghapuskan fibroblasts senescent tanpa menyebabkan kerosakan yang ketara kepada sel-sel biasa.

Di luar eksperimen selular, pasukan penyelidikan terus menggunakan model chimeric manusia/tetikus untuk meneroka kesan praktikal fisetin pada kulit manusia yang berumur, dengan keputusan berikut:
Mengurangkan sel-sel SA-β-gal-positif: sel-sel epidermal manusia yang ditanam semula adalah SA-β-gal-positif. Selepas pemindahan ke dalam tikus, bilangan sel SA-β-gal-positif dalam kumpulan kawalan menunjukkan tiada perbezaan yang signifikan berbanding sebelum pemindahan; Walau bagaimanapun, selepas rawatan fisetin, bilangan sel-sel tersebut menurun dengan ketara.
Menurun sel-sel p16ink4a-positive: pemerhatian melalui immunostaining mendedahkan bahawa dalam sampel kulit dari sukarelawan lelaki tua (sebelum pemindahan) dan cantuman kulit kumpulan kawalan selepas pemindahan, sejumlah besar sel-sel p16ink4a-positive hadir dalam lapisan derma. Sebaliknya, bilangan sel-sel penanda-positif senescence ini telah dikurangkan dengan ketara dalam cantuman kulit yang dirawat dengan fisetin.
Ini menunjukkan bahawa dalam model vivo, fisetin masih boleh secara khusus menghapuskan sel-sel senescent dalam lapisan kulit manusia, seterusnya mengesahkan kesan anti-penuaan yang disasarkan.

Pasukan penyelidikan juga coNducted analisis mendalam kesan fisetin di SASP (senescence-associated secretory phenotype) dan tisu morfologi dalam kulit yang berumur:
1. Mengawal penanda SASP dan Senescence
Fisetin bukan sahaja mengurangkan ekspresi penanda senescence seperti p16 dan p53 dalam kulit berumur tetapi juga dengan ketara menurunkan ekspresi gen molekul SASP termasuk MMP-3, MMP-9, IL-1α, IL-6, dan TNF-α-dengan itu mengurangkan keradangan yang berkaitan dengan penuaan dan kerosakan tisu pada sumber.

2. Meningkatkan morfologi tisu kulit dan ketumpatan kolagen
Pemerhatian melalui mengotorkan H & E dan Masson di trichrome (MT) mengotorkan mendedahkan perkara-perkara berikut:
Dalam kumpulan kawalan, penyusupan sel keradangan yang jelas diperhatikan dalam lapisan kulit yang berumur, sementara fenomena ini tidak hadir dalam kumpulan rawatan fisetin;
Ketumpatan serat kolagen dalam kulit tua dikurangkan dengan ketara, dan rawatan fisetin berkesan meningkatkan ketumpatan ini;
Ungkapan mRNA Col1a1 (gen utama untuk sintesis kolagen) adalah pada tahap yang rendah dalam kedua-dua kumpulan pra pemindahan dan kumpulan kawalan, tetapi telah dikembalikan selepas rawatan fisetin.
Keputusan ini mengesahkan bahawa fisetin berkesan dapat meningkatkan phenotypes yang berkaitan dengan penuaan kulit, membaiki struktur lapisan dermal, dan meningkatkan kesihatan kulit.
Berdasarkan analisis komprehensif hasil penyelidikan, fisetin mempamerkan ciri-ciri dua: dalam satu tangan, ia boleh secara selektif menghapuskan sel-sel senescent, menjadikannya Senolytic berpotensi (scavenger sel senescent); di sisi lain, ia boleh mengawal ekspresi SASP, sekali gus berfungsi sebagai Senomorphic (senescence phenotype modulator).

Fisetin menunjukkan prospek aplikasi yang sangat menjanjikan dalam bidang anti-penuaan kulit dan penjagaan kesihatan, terima kasih kepada kelebihan terasnya seperti secara selektif menghapuskan sel-sel senescent dalam lapisan dermal, mengawal selia SASP (Senescence-Associated Secretory Phenotype), dan meningkatkan phenotypes penuaan kulit. Sebagai sebuah perusahaan yang memberi tumpuan kepada bekalan fisetin, bidang semulajadi mempunyai kemudahan pembuatan sendiri, membolehkan kita untuk mencapai kawalan proses penuh dari pemilihan bahan mentah, pengeluaran dan pemprosesan untuk pemeriksaan kualiti, memastikan bahawa setiap kumpulan produk memenuhi piawaian berkualiti tinggi. Kami komited untuk menyediakan sokongan bahan mentah fisetin yang stabil dan boleh dipercayai untuk pelanggan B-end (seperti syarikat kosmetik, pengeluar nutraceutical, dan lain-lain) untuk masa yang lama. Jika anda mempunyai keperluan untuk perolehan produk, perundingan kerjasama, dan lain-lain, sila hubungi kami melalui e-mel rasmiSales@natural-field.com. Kami berharap dapat bekerjasama dengan anda untuk meneroka nilai pasaran fisetin dan bersama-sama mengembangkan peluang baru dalam industri kesihatan.