Penyakit Alzheimer (AD) telah menjadi cabaran kesihatan global yang mendesak, yang mempengaruhi lebih daripada 50 juta orang di seluruh dunia. Pemendapan extracellular plak amyloid-beta (Aβ) adalah punca utama patogenik iklan. Manakala terapi yang sedia ada seperti antibodi monoclonal yang mensasarkan Aβ disediakan, mereka adalah sama ada terhad dalam keberkesanan klinikal atau prohibitively mahal. Oleh itu, adalah penting untuk mencari perencat Aβ yang selamat dan kos efektif.
Disember ini, satu pasukan penyelidikan dari universiti Kindai di jepun menerbitkan satu kajian dalam Neurochemistry International-a Q1 jurnal dalam bidang duraplasty-menjumpainya arginine otak-perlindungan potensi.

Eksperimen dalam vitro, arginine 1 mM mengurangkan belat Aβ42 oleh kira-kira 80%. Fibrils Aβ42 yang dirawat menunjukkan pengurangan ketara panjang, dengan kesan yang setanding dengan EGCG, perencat klasik.

Dalam eksperimen Drosophila model, pentadbiran lisan arginine mengurangkan pemendapan Aβ dengan cara yang bergantung kepada dos. Ia juga mengurangkan atrofi mata yang disebabkan oleh ketoksikan Aβ tanpa menjejaskan ekspresi gen.

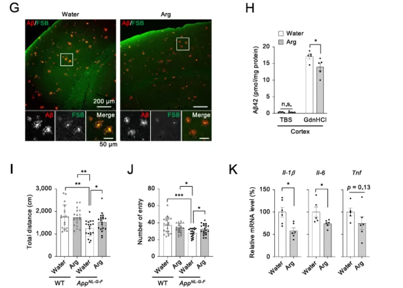
Eksperimen tetikus selanjutnya mengesahkan bahawa pentadbiran lisan jangka panjang arginine mengurangkan plak Aβ dalam korteks serebrum dan hippocampus, menurunkan tahap Aβ42 yang tidak larut, meningkatkan keabnormalan tingkah laku pada haiwan, dan menghalang pembebasan faktor keradangan seperti IL-1 dan IL-6.

Arginine (Arg) adalah asid amino alkali yang boleh mensintesis dalam jumlah yang kecil dengan sendirinya. Walau bagaimanapun, diet harian-termasuk daging, produk tenusu dan kacang-kekal sumber utama, dengan orang dewasa yang memakan kira-kira 4-6 gram sehari. Ia mempunyai keberkesanan kos yang jauh lebih tinggi daripada bahan-bahan yang setanding. Bahan mentah arginine gred makanan hanya berharga 8-25 yuan setiap 100 gram, yang jauh lebih rendah daripada EGCG, resveratrol, dan bahan lain yang serupa.
Di luar perlindungan otak, arginine menawarkan pelbagai faedah utama:
Peraturan imun: menggalakkan pembebasan hormon imun, meningkatkan fungsi sel T, meningkatkan tahap antibodi dan nisbah CD4 ⁺/CD8 ⁺, dan menguatkan imuniti keseluruhan.
Perlindungan vaskular: mengawal metabolisme lipid, mengurangkan trigliserida dan kolesterol "buruk", meningkatkan kolesterol "baik", dan melindungi endothelium vaskular.
Peraturan percambahan sel: Bidirectionally mengawal pertumbuhan sel melalui metabolites budi, menghalang aterosklerosis semasa menyokong pembaikan tisu.
Permintaan pasaran melonjak, dan prospek permohonannya luas.
Pasaran arginine global berkembang dengan mantap dan dijangka mencapai 840 juta dolar as sebanyak 2026. Antara sektor aplikasinya, produk makanan dan pemakanan menyumbang 45%, manakala penjagaan diri dan kosmetik membentuk 32%. Peningkatan permintaan penggunaan kesihatan telah membuat arginine bahan mentah yang dicari.
Sebagai pengilang profesional dengan 20 tahun pengalaman dalam sektor bahan tambahan pemakanan, bidang semulajadi mempunyai pasukan R & D senior 32-ahli dan memegang lebih daripada 39 paten kebangsaan. Produk kami dieksport ke lebih daripada 100 negara di seluruh dunia, berkhidmat jenama terkenal seperti Nestlé dan LG.
Memanfaatkan teknologi penghantaran liposomal yang canggih, kami dapat meningkatkan bioavailabiliti arginine dengan ketara. Kami menyediakan bahan mentah arginine yang tinggi, stabil dan boleh dipercayai bersama-sama dengan penyelesaian yang disesuaikan. Jika anda sedang membangunkan produk dalam kesihatan otak, sokongan imun atau sektor makanan berfungsi, dialu-alukan untuk menghubungi kami dan menyertai tangan untuk merebut peluang baru di pasaran kesihatan!